| Frequêncimetro com PIC | Por: CT2HPM |
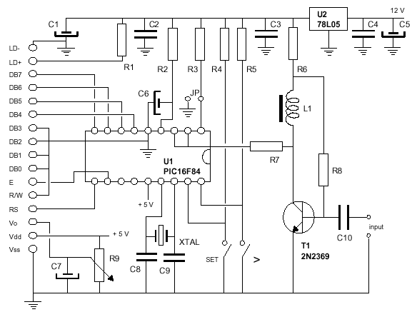
Toda a informação apresentada nesta página está contida em ficheiro PDF feito pelo autor. Lá encontra toda a informação que necessita para efectuar a montagem. De qualquer forma aqui ficam o esquema, lista de componentes, implantação dos componentes, placa de circuito impresso e o software.
Download do software
Original de: IK3OIL
|
|
||
|
|
||
Os artigos são da responsabilidade de quem os escreveu. Os restantes conteúdos de - © Radioamadores.net |
||
| Página "Frequêncimetro" actualizada em: 01-04-2008 | ||
| | Home Page | | ||